This website requires JavaScript.
Explore
Register
Sign In
daxi20
/
AdGuardHome
Watch
1
Star
0
Fork
0
You've already forked AdGuardHome
Code
Issues
Pull Requests
Actions
Packages
Projects
Releases
Wiki
Activity
Files
f1dd33346a8580bc9493e85dfc0c3e8b15032a1e
AdGuardHome
/
doc
/
agh-filtering.png
Simon Zolin
7c0b2d8ede
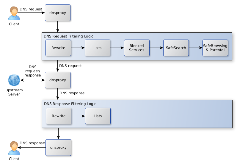
* doc: filtering logic with a diagram
2019-12-03 17:01:26 +03:00
67 KiB
797x558px
Raw
History
Reference in New Issue
View Git Blame
Copy Permalink